3月2日,多家上市公司发布投资者关系活动记录表公告股票行情软件,披露各自与机构之间的业务交流内容,其中透露出公司业务布局的诸多进展与亮点。

德石股份:当前国内订单整体饱满 螺杆钻具产能目前处于偏紧状态
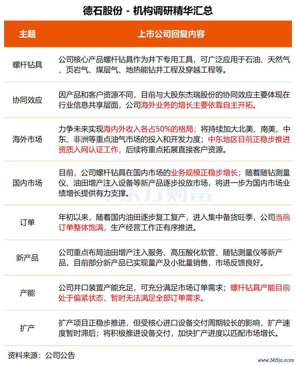
德石股份上周五举行线上电话会议,与华安基金进行交流。公司在调研中透露,年初以来,随着国内油田逐步复工复产,进入集中备货旺季,公司当前订单整体饱满,生产经营工作正有序推进。
元股证券:yy6699.vip
据悉,公司核心产品螺杆钻具作为井下专用工具,可广泛应用于石油、天然气、页岩气、煤层气、地热能钻井工程及穿越工程等。同时,螺杆钻具属于钻井作业中的钻井耗材,不同型号的螺杆钻具设定有额定使用寿命。
产能方面,据德石股份介绍,公司螺杆钻具产能目前处于偏紧状态,暂时无法满足全部订单需求;井口装置产能充足,可充分满足市场订单需求。
“公司未来发展以国内稳固、海外拓展为核心思路,力争未来实现海内外收入各占50%的格局。”德石股份表示,公司将持续加大北美、南美、俄语、泛俄语、中东、中亚、非洲等重点油气市场的投入和开发力度。其中,中东地区目前正在稳步推进资质入网认证工作,后续将重点拓展直接客户资源。
在国内市场,目前,公司螺杆钻具业务规模正稳步增长。德石股份称,未来,随着随钻测量仪、油田增产注入设备、超耐磨高压酸化软管等新产品逐步投放市场,将进一步为国内市场业绩增长提供有力支撑。“目前部分新产品已实现量产及小批量销售,市场反馈良好。”

德石股份主要从事油气钻井专用工具及设备的研发、生产、销售及租赁,开展定向钻井、水平钻井工程技术服务、表面技术处理等。去年前三季度,公司归母净利润同比增长50.13%。
二级市场方面,德石股份今日20cm涨停,股价创4年来新高,春节后涨幅达30.22%。

华锡有色:正积极推动铜坑矿探转采完成后的产能释放
华锡有色近日接受中信建投、东方港湾、平安基金等7家机构调研。
在调研中,华锡有色表示,目前,公司加快推进高峰公司100+105号深部开采工程项目,积极推动铜坑矿探转采完成后的产能释放,这些项目的逐步实施将有效提升公司整体产能,延长矿山服务年限。
2025年半年报显示,华锡有色保有锡、锑、铟、锌、铅、银、铜等金属资源量合计449.25万吨。另据公司2024年年度报告,自有矿山剩余可开采年限为8至32年不等。华锡有色称,未来,公司将持续加大探矿增储投入,结合资源开发进度与市场需求,动态优化产能安排,为长期稳定经营和可持续发展提供资源保障。
“当前全球锡市场呈现长期结构性紧平衡。”华锡有色指出,受资源条件复杂、环保政策收紧、地缘局势等因素制约,新增产能有限,锡供应增长整体缓慢;需求侧在光伏、新能源汽车、半导体等新兴产业带动下,具备稳定增长动力。“公司将聚焦主业,持续优化生产与成本管控,提升资源综合利用率,巩固核心竞争力。”
永元证券关于铟金属,华锡有色介绍称,公司铟业务目前以伴生回收为主,产量与主金属产量相关。截至2024年末,公司铟金属保有资源量为3332.25金属吨,2025年1-9月,公司铟锭产量为21.21吨。
华锡有色表示,未来,公司将持续跟踪市场行情,合规组织生产与销售,优化产品结构,努力提升资源综合回收利用水平。

华锡有色主营业务为有色金属勘探、开采、选矿业务,主要产品为锡、锌、铅锑、铅、铜精矿以及锡、铟等深加工产品,同时公司通过委外加工模式生产锡锭、锑锭、锌锭、铟锭,并涉足工程监理业务。

西南证券此前研报指出,公司是广西唯一有色金属上市平台,体外矿山资产较多,注入可期;锡、锑供需缺口将长期存在,推动价格进入上行周期;公司主力矿山均有扩产计划,业绩弹性可期。
在算力需求爆发、全球矿产博弈加剧、供需格局长期错配的三重共振下,有色金属板块近期持续活跃,华锡有色今日早盘直线涨停,录得4天3板,年内涨幅达85.71%。
ETF产品方面,有色金属ETF天弘(159157)是市场上稀缺跟踪中证工业有色金属主题指数的ETF产品,为投资者提供了布局该领域的一站式高效解决方案。截至收盘,有色金属ETF天弘(159157)涨3.45%,成交额达3.32亿元。


财经配资哪里找 热点栏目 自选股 数据中心 行情中心 资金流向 模拟交易 客户端 来源:华泰期货 作者: 陈莉 纯苯与苯
2026-03-19
深度专栏:五大配资在境外证券市场的资金曲线管理结构性机会挖掘近期,在海外交易市场的情绪反复的盘整期中,围绕“五大配资”的
2026-03-09
炒股就看金麒麟分析师研报,权威,专业,及时,全面,助您挖掘潜力主题机会! 来源:国际金融报 控股权易主一事落空后,良品铺
2026-04-23
每经记者|张寿林每经编辑|黄博文 3月20日,中国人民银行授权全国银行间同业拆借中心公布,当日贷款市场报价利率(LPR)
2026-03-22
春天来了!动起来!3月26日,第十八季搜狐新闻马拉松即将香港开跑。这一次,一支由搜狐视频关注流人气播主组成的跨界跑团将活
2026-04-30